
Sytuacja, którą Ci zaraz opowiem wydarzyła się rok temu. W remizie strażackiej organizowane było przyjęcie na ponad 100 osób. Na drugi dzień, Inwestor zaczął skarżyć się na brak ciepłej wody w budynku. Oczywiście pierwszą rzeczą jaką zrobiłem to pojechałem na miejsce, aby na żywo zobaczyć obiekt, instalację oraz kocioł gazowy, który ją zasilał. I prawdę powiedziawszy byłem nieco zaskoczony… Remiza posiadała ogromną kuchnię, ale to, co zwróciło moją uwagę najbardziej to sposób przygotowania ciepłej wody użytkowej…
Rozwiązanie, które zapewniało przygotowanie ciepłej wody użytkowej w remizie, wyposażonej w tak dużą kuchnie, nie było optymalne. Przynajmniej takie było moje zdanie… Jednak zanim do tego dojdziemy, na szybko prześledźmy sobie wspólnie, jakie są dwa, najpopularniejsze sposoby przygotowania c.w.u.
Zazwyczaj, kiedy projektujemy budynki mieszkalne lub obiekty usługowe z małym zapleczem socjalnym to stosujemy albo kocioł gazowy jednofunkcyjny współpracujący z zasobnikiem ciepłej wody użytkowej, albo kocioł dwufunkcyjny. Tutaj mieliśmy remizę, ale mieściła się w niej ogromna kuchnia. A c.w.u. była przygotowywana właśnie przy pomocy kotła gazowego dwufunkcyjnego…
Kocioł kondensacyjny zasada działania
Zasada działania kotła gazowego jednofunkcyjnego jak i dwufunkcyjnego jest bardzo prosta, choć różna od siebie. Na początek zajmijmy się kotłem jednofunkcyjnym.
Kocioł gazowy jednofunkcyjny
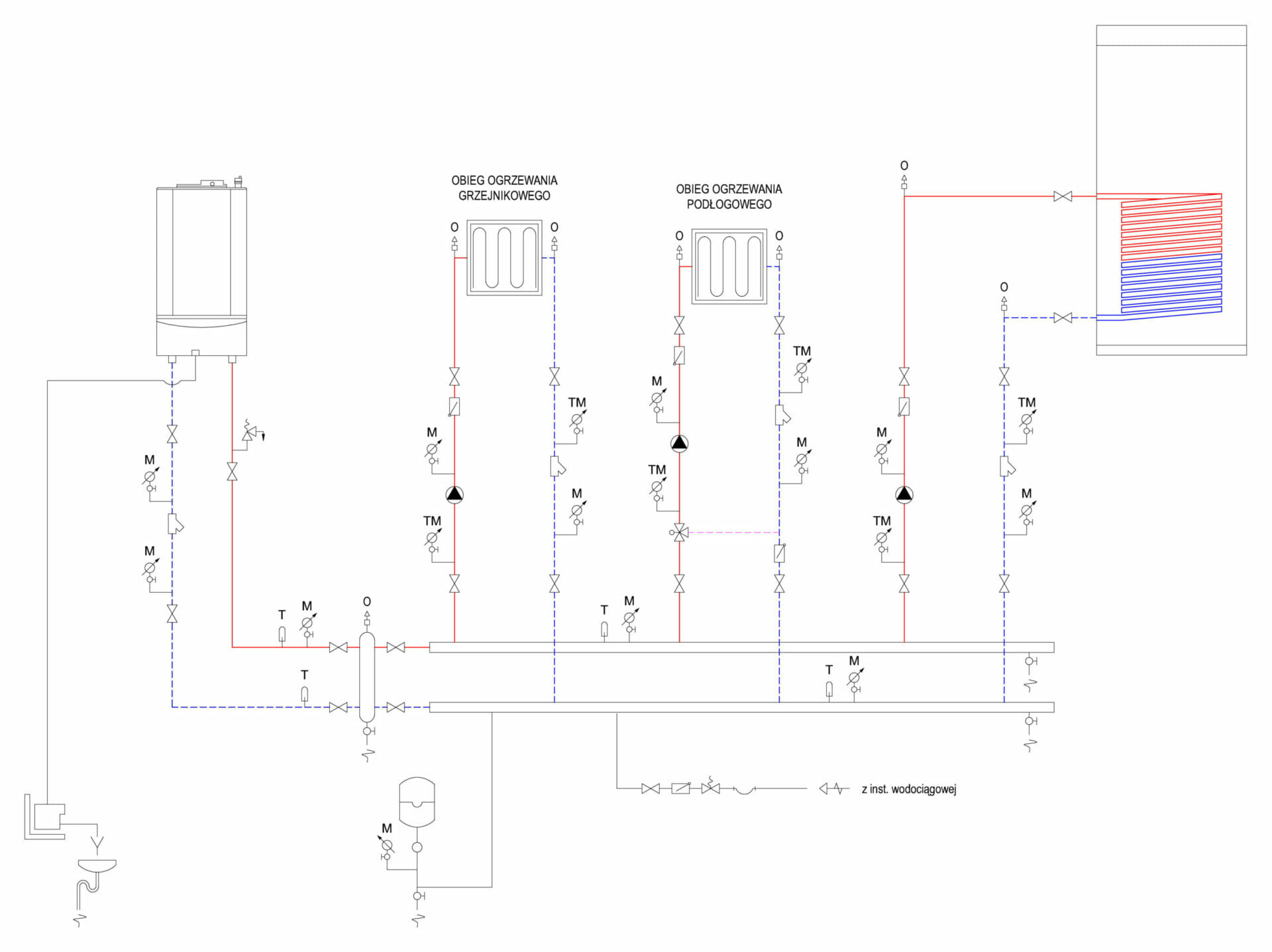
Kocioł taki posiada jedną parę króćców przyłączeniowych do instalacji ogrzewczej. Co to dla nas oznacza? Ano to, że jeżeli chcemy takim kotłem zarówno ogrzewać budynek jak i podgrzewać wodę użytkową, musimy wyposażyć naszą instalację w niezbędną armaturę. Zazwyczaj w takim przypadku projektuje się rozdzielacze z podziałem instalacji na niezależne obiegi grzewcze, np. tak jak na poniższym schemacie.
Rys. 01. Schemat technologiczny przedstawiający instalację ogrzewczą z 3 obiegami, której źródłem ciepła jest kondensacyjny kocioł gazowy jednofunkcyjny.
Ponieważ dla powyższego przykładu został zastosowany kocioł gazowy jednofunkcyjny, wyposażony we wbudowaną pompę obiegową, niezbędne było zaprojektowanie w instalacji sprzęgła hydraulicznego. Dzięki niemu możemy mieć pewność, że układy hydrauliczne po obydwu jego stronach będą pracować prawidłowo.
No dobra, ale możesz jeszcze zapytać, kiedy warto stosować takie rozwiązanie, a kiedy lepiej wybrać inne. Oczywiście i ten temat, dokładnie sobie tutaj omówimy. 🙂
Kocioł gazowy dwufunkcyjny
Kocioł gazowy dwufunkcyjny działa już nieco inaczej. Przede wszystkim posiada on dwie pary króćców przyłączeniowych. Pierwsza para przeznaczona jest na instalację ogrzewania w budynku, a druga na przygotowanie c.w.u. (do kotła dopływa zimna woda z sieci wodociągowej, a wypływa ciepła).
Dodatkowo, kocioł taki posiada wbudowany zawór trójdrogowy, który w normalnym trybie pracy, zapewnia moc grzewczą niezbędną, na potrzeby ogrzewania budynku. Natomiast w momencie, kiedy ktokolwiek odkręci kurek z ciepłą wodą i urządzenie dostanie sygnał, że jest na nią zapotrzebowanie, uruchamia się siłownik. Zamyka on dopływ ciepła na instalację grzejnikową, a otwiera na wymiennik ciepła, przez który przepływa woda użytkowa. Dzięki temu, zimna woda, która wpływa do kotła ogrzewa się w wymienniku, a następnie wypływa z niego woda gorąca.
Aby jeszcze łatwiej było Ci zrozumieć zasadę działania takiego kotła, specjalnie dla Ciebie przygotowałem uproszczony schemat, który obrazuje wnętrze urządzenia.
Rys. 02. Schemat uproszczony, przedstawiający instalację wewnątrz kotła gazowego dwufunkcyjnego.
Zatem jak łatwo możesz się domyślić, kocioł gazowy jednofunkcyjny może potrzebować mniej mocy na przygotowanie ciepłej wody użytkowej, ponieważ podgrzewa ją w dłuższym czasie przy wykorzystaniu zasobnika pojemnościowego. W takim przypadku, oczywiście pod warunkiem zastosowania zasobnika o odpowiedniej wielkości, zapewniona jest c.w.u. nawet przy dużym poborze z kilku punktów naraz – np. kiedy jedna osoba bierze prysznic, druga myje dłonie, a trzecia zmywa naczynia.
Kocioł gazowy dwufunkcyjny przygotowuje ciepłą wodę użytkową w locie, tzn. podgrzewa ją tylko wtedy, kiedy ktoś odkręci kurek. W związku z powyższym, potrzebuje większej mocy, aby zapewnić jej podgrzanie. Co więcej, im większe będzie jednoczesne zapotrzebowanie na c.w.u. tym większa powinna być moc kotła.
Jaki kocioł gazowy wybrać?
Ok, zatem powstaje pytanie – na jaki kocioł gazowy się zdecydować? Odpowiedź nie jest prosta – to zależy. 🙂 Każde rozwiązanie ma swoje wady i zalety, o których zaraz sobie powiemy.
Pierwsze kryterium, jakie musimy wziąć pod uwagę to przede wszystkim ilość miejsca, jaką mamy do dyspozycji. Instalacja wyposażona w kocioł gazowy jednofunkcyjny współpracujący z zasobnikiem c.w.u. zajmie zdecydowanie więcej miejsca niż instalacja z kotłem dwufunkcyjnym. Dlatego też, w większości małych mieszkań w budynkach wielorodzinnych, które posiadają indywidualne źródła ciepła, właściciele częściej decydują się na montaż kotłów dwufunkcyjnych.
Kolejne kryterium, o którym trzeba wspomnieć to cena. Zakup kotła gazowego dwufunkcyjnego będzie zazwyczaj tańszy niż kotła jednofunkcyjnego z zasobnikiem, pompami, niezbędną armaturą, itp.
Trzecie kryterium przemawia już na korzyść kotła jednofunkcyjnego. Chodzi o straty ciepła na instalacji. Gromadzenie c.w.u. w zasobniku, który jest dobrze zaizolowany generuje mniejsze straty ciepła przy jej podgrzewaniu.
O Następnym punkcie już Ci wcześniej wspomniałem. Chodzi o pobór c.w.u. w tym samym czasie. Mając odpowiednio dobrany zasobnik, możemy mieć pewność, że nie braknie nam c.w.u. Oczywiście to samo możemy uzyskać przy pomocy odpowiednio dobranego kotła dwufunkcyjnego, ale w takim przypadku musielibyśmy znacznie zwiększyć jego moc grzewczą. Zwiększenie takiej mocy może skutkować większymi wymaganiami dla samego pomieszczenia kotłowni, więc takie rozwiązanie może być nieco kłopotliwe…
Ok, w tym miejscu chciałbym, abyśmy się na chwile zatrzymali. Teraz prześledźmy sobie, krok po kroku, jak obliczyć czas podgrzania ciepłej wody użytkowej, w zależności od mocy grzewczej. Na potrzeby niniejszego przykładu przyjmijmy następujące założenia:
- moc nominalna kotła gazowego: 12,0 kW
- pojemność zasobnika c.w.u.: 200 litrów
- temperatura zimnej wody użytkowej: +10°C
- temperatura ciepłej wody użytkowej: +55°C
Aby obliczyć czas niezbędny na przygotowanie c.w.u. musimy skorzystać z poniższego wzoru:
![]()
- t – czas potrzebny na podgrzanie wody, s
- m – masa wody, kg
- Cw – ciepło właściwe wody, J/kg·K
- Δt – różnica temperatur, K
- P – moc grzewcza, W
![]()
Zatem jak sam widzisz, przygotowanie c.w.u. w zasobniku o pojemności 200 litrów będzie wynosić nieco poniżej godziny czasu. Niemniej jednak, został tutaj wykorzystany kocioł o mocy grzewczej 12 kW. Jeżeli byśmy chcieli zastosować kocioł dwufunkcyjny to musielibyśmy wybrać urządzenie o mocy ok. 21 kW, ponieważ praktycznie nie spotyka się takich kotłów o mniejszej mocy nominalnej. Wynika to z konieczności zapewnienia odpowiedniej mocy chwilowej, w momencie przepływu zimnej wody przez wymiennik ciepła (zauważ, że woda wypływająca z wymiennika będzie płynąć już bezpośrednio do punktu czerpalnego).
Ok, myślę, że teraz powyższa metoda obliczania czasu podgrzania c.w.u. jest już dla Ciebie jasna. Wiesz też, że moc kotła dwufunkcyjnego ma znaczenie, zwłaszcza kiedy trzeba zapewnić jednoczesny pobór ciepłej wody z kilku urządzeń naraz. Często moc takiego kotła musi być większa od bilansu cieplnego budynku, co z kolei również podnosi koszty samego urządzenia. Wiesz też, jak obliczyć czas potrzebny na przygotowanie c.w.u. w zasobniku. Zatem możemy przejść dalej. 🙂
Cyrkulacja ciepłej wody użytkowej… Większość zasobników posiada przyłącze cyrkulacji ciepłej wody – czego nie można powiedzieć o kotłach gazowych dwufunkcyjnych. No dobra, ale czym właściwie jest ta cyrkulacja i co nam ona daje? Wyobraź sobie, że mamy instalację wyposażoną w zasobnik pojemnościowy. Jest noc i woda stoi – zarówno w rurociągach jak i w zasobniku. Ponieważ nie ma tam przepływu, zaczyna się ona ochładzać, głównie w rurociągach, które są słabiej zaizolowane niż sam zasobnik.
Teraz pomyśl – co by się stało, gdybyś rano się obudził i od razu wszedł pod prysznic. Odkręcając baterię z ciepłą wodą, w pierwszym momencie polałaby się woda chłodna – ponieważ przez całą noc się ochłodziła. Ok, ale czy można byłoby temu zapobiec?
Jasne, że tak! Właśnie po to stosujemy cyrkulację c.w.u. Instalacja taka wyposażona jest zazwyczaj w indywidualną pompę oraz w kilka zaworów termostatycznych. W momencie, kiedy temperatura wody w rurociągach się obniży poniżej zadanej, zawory takie się otwierają, a pompa cyrkulacyjna wymusza przepływ powrotny wody, tzn. woda zaczyna powracać, niezależnymi przewodami do zasobnika c.w.u. Dzięki temu ciepła woda użytkowa krąży w instalacji, a Ty, odkręcając baterię pod prysznicem masz pewność, że poleci z niego woda ciepła.
To jest właśnie wielka zaleta stosowania pojemnościowych zasobników dla c.w.u. Niestety zdecydowana większość kotłów dwufunkcyjnych nie daje nam takiej możliwości. Dlatego pamiętaj, że jeżeli stosujesz taki kocioł i odkręcisz kurek z ciepłą wodą, to na początku poleci z niego woda zimna. Co więcej, zanim zacznie lecieć z niego woda ciepła, musi zostać opróżniony zład instalacji, na odcinku od kotła do baterii. Popatrz tylko jakie marnotrawstwo wody i wyrzucanie pieniędzy w błoto… Woda bezcelowo musi zostać spuszczona do kanalizacji za każdym razem, zanim zacznie lecieć woda ciepła.
I tym sposobem dochodzimy do kolejnego punktu. 🙂 Kotły gazowe dwufunkcyjne są dobre w sytuacjach, kiedy punkty poboru wody nie są zlokalizowane daleko. Im dalsza odległość takich punktów od kotła gazowego, tym większe straty ciepła na rurociągach przesyłowych oraz większe straty wody zimnej, która będzie bezpowrotnie spuszczana do kanalizacji. A i to nie wszystko. 🙂 Im dalsza odległość, tym większy czas minie, zanim z baterii popłynie woda o wymaganej temperaturze.
Zawór trójdrogowy się zużywa – nic w środowisku nie jest wieczne. Za każdym razem, kiedy kocioł dostaje sygnał na zapotrzebowanie c.w.u. tylekroć siłownik przełącza zawór trójdrogowy. Dlatego też, im częściej ciepła woda będzie używana przy wykorzystaniu kotła gazowego dwufunkcyjnego, tym szybciej zawór taki się zużyje i potrzebna będzie jego wymiana. Dlatego kotły takie nie są zalecane do stosowania w obiektach, gdzie jest duży i częsty rozbiór wody. Do obiektów takich możemy zaliczyć wszelkiego rodzaju hotele, restauracje, kuchnie, itp.
Obecnie kotły jakie stosujemy to kotły kondensacyjne. Co z tego wynika? Ano to, że posiadają one największą sprawność w momencie pracy na niskich temperaturach. W przypadku, kiedy stosujemy kocioł gazowy jednofunkcyjny współpracujący z zasobnikiem możemy sobie pozwolić na dłuższy czas podgrzania wody kosztem niższych temperatur. Sytuacja taka nie jest oczywiście możliwa w przypadku kotła dwufunkcyjnego. A jaki z tego wniosek? Podgrzewanie c.w.u. w zasobniku będzie tańsze (pomijając oczywiście koszty zakupów samych urządzeń i armatury).
Kolejne kryterium to pojawienie się tzw. bakterii Legionella. Pojawiają się one w momencie, kiedy woda, o zbyt niskiej temperaturze stoi w instalacji bez ruchu. Instalacje, wyposażone w kotły gazowe współpracujące z zasobnikiem c.w.u. są niestety bardziej narażone na namnażanie się takich bakterii.
Dobra, na zakończenie opisywania wad i zalet poszczególnych rozwiązań chciałbym poruszyć jeszcze temat temperatur. Przy stosowaniu kotła dwufunkcyjnego o zbyt małej mocy, temperatura ciepłej wody wypływającej z kranu może być niestabilna – zwłaszcza w przypadku jednoczesnego wypływu wody z kilku punktów naraz. Dzieje się tak, ponieważ przepływ wody przez wymiennik jest zbyt duży w porównaniu do jego mocy.
Dodam jeszcze, że niektóre kotły gazowe dwufunkcyjne potrzebują silnego strumienia wody, aby zadziałał siłownik w kotle. Innymi słowy, jeżeli jedynie lekko otworzysz kurek z ciepłą wodą, wówczas cały czas będzie wypływać z niego woda zimna.
Kocioł gazowy nie działa
Wróćmy teraz do naszej historii z początku. Myślę, że w tym momencie już doskonale wiesz, co mogło spowodować awarię urządzenia, przez co Inwestor nie miał ciepłej wody w remizie. Tak… chodziło o zawór trójdrogowy, który uległ zniszczeniu.
Oczywiście kocioł gazowy nie był nowy – miał już swoje lata. Niemniej jednak, ponieważ zapewniał produkcję ciepłej wody w dużej kuchni, ilość cykli działania zaworu trójdrożnego była ogromna. To była tylko kwestia czasu, aż w końcu ulegnie awarii.
Na szczęście szybko udało się naprawić usterkę, dzięki czemu Inwestor był zadowolony. Przyjechał serwis i po wymianie wadliwego zaworu, wszystko wróciło do normy. Niemniej jednak, po rozmowie, Inwestor i tak zdecydował się przerobić instalację w budynku i zastosować kocioł gazowy jednofunkcyjny współpracujący z pojemnościowym zasobnikiem c.w.u. oraz dodatkowo z buforem (również na potrzeby wody ciepłej). Bufor pełni rolę dodatkowej akumulacji, która wynikała z bardzo dużych rozbiorów wody w kuchni oraz z braku możliwości przystosowania pomieszczenia kotłowni do współpracy z kotłami o mocy powyżej 60 kW.
A co się stało z tym nieszczęsnym kotłem dwufunkcyjnym? Inwestor zamontował go w innym obiekcie – obiekcie biurowym z bardzo małym zapleczem socjalny, gdzie rozbiory wody są dużo mniejsze.
Podsumowanie
Ok, jak sam zapewne widzisz, nie można jednoznacznie powiedzieć czy lepszy jest kocioł gazowy jednofunkcyjny czy dwufunkcyjny. Wszystko zależy od charakteru obiektu i wielu czynników, które należy wziąć pod uwagę podczas projektu.
Muszę Ci jeszcze powiedzieć, że kilku producentów posiada rozwiązania pośrednie, tzn. kotły dwufunkcyjne ze zintegrowanym, małym zasobnikiem c.w.u. Zasobniki takie znajdują się wewnątrz urządzenia. Umożliwiają one zazwyczaj podłączenie cyrkulacji oraz zapewniają wypływ c.w.u. w momentach większego rozbioru.
Dobra, chciałem napisać krótki, konkretny artykuł, a wyszedł nieco dłuższy niż planowałem. Niemniej jednak poruszyłem w nim kilka istotnych cech, punktów, kryteriów, które powinieneś przeanalizować przed podjęciem decyzji jaki kocioł gazowy wybrać. Myślę, że będzie on dla Ciebie pomocny, a dzięki temu decyzje, które będziesz w przyszłości podejmował będą bardziej świadome. 🙂


